Bevictor伟德
当前位置: 新闻中心 媒体报道
新闻详情
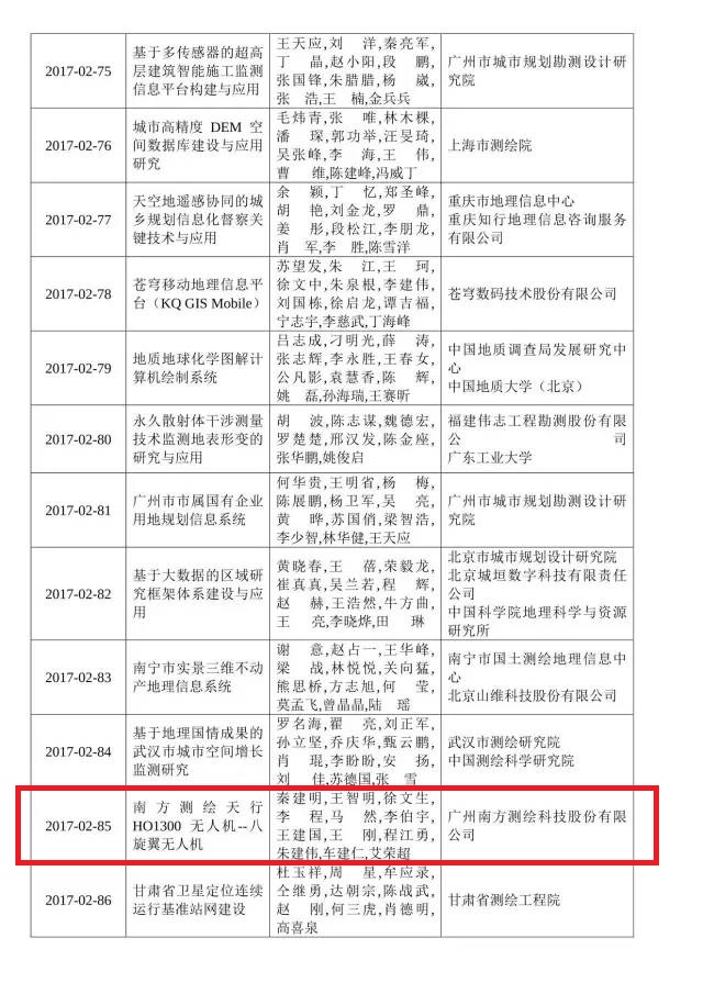
2017地理信息科技进步奖评选结果公示,南方无人机入选
作者:
编辑: 任佳良
2017-08-21

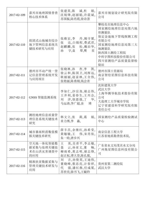
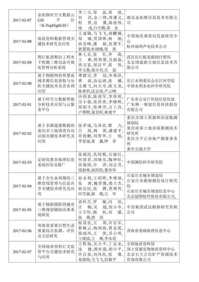
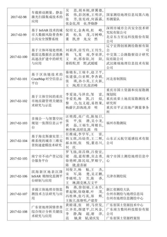
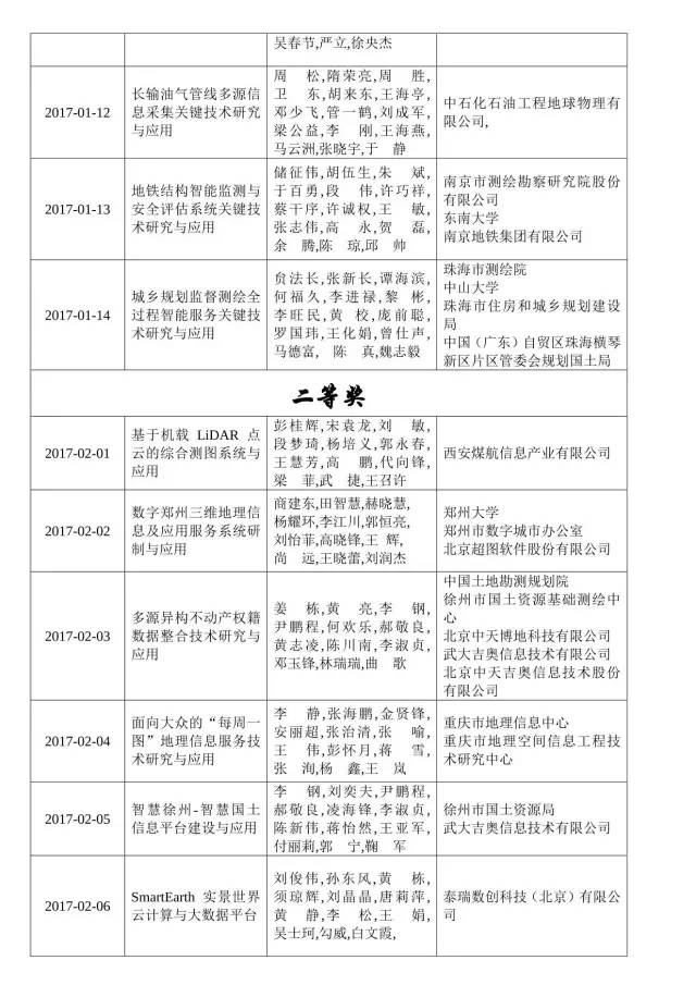
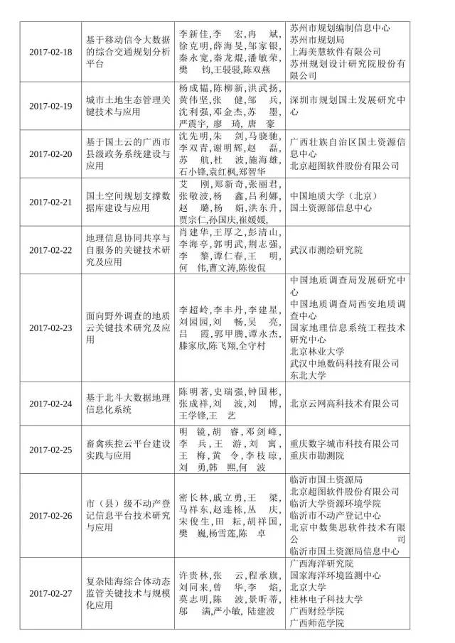
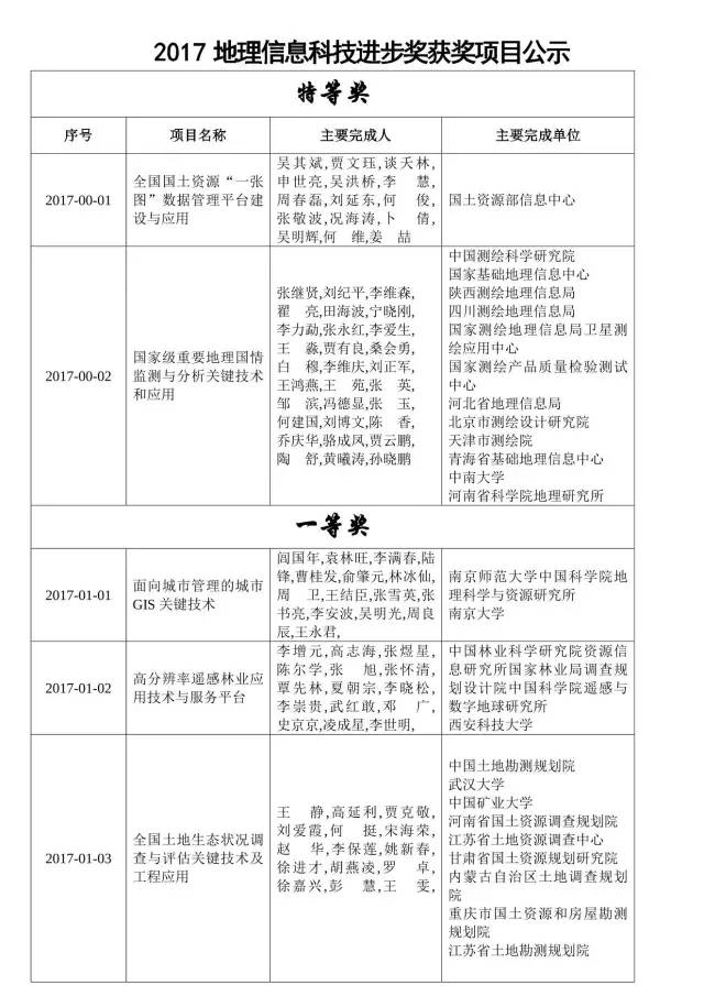
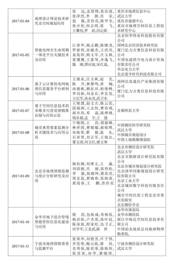
中国地理信息产业协会公布了2017地理信息科技进步奖评选结果公示,从264个受理项目中评选出获奖项目132项,其中特等奖2项、一等奖14项、二等奖116项。其中,Bevictor伟德天行HO1300八旋翼无人机荣获二等奖。

 

 

上一篇:手机定位暴露个人信息?别担心,新《测绘法》来“保护”你下一篇:2017中国地理信息产业大会即将举行
返回列表